Last updated: 19 เม.ย 2566 | 3134 จำนวนผู้เข้าชม |
ผลลัพธ์อาจแตกต่างกันไป แล้วแต่บุคคล
ผลลัพธ์อาจแตกต่างกันไป แล้วแต่บุคคล
ผลลัพธ์อาจแตกต่างกันไป แล้วแต่บุคคล
ผลลัพธ์อาจแตกต่างกันไป แล้วแต่บุคคล
ผลลัพธ์อาจแตกต่างกันไป แล้วแต่บุคคล
แนะนำเทคนิคในการดูแลหลุมสิว: Exosome ใน การรักษาหลุมสิว (Exosome & acne scar treatment)
Exosome ในการรักษาหลุมสิว
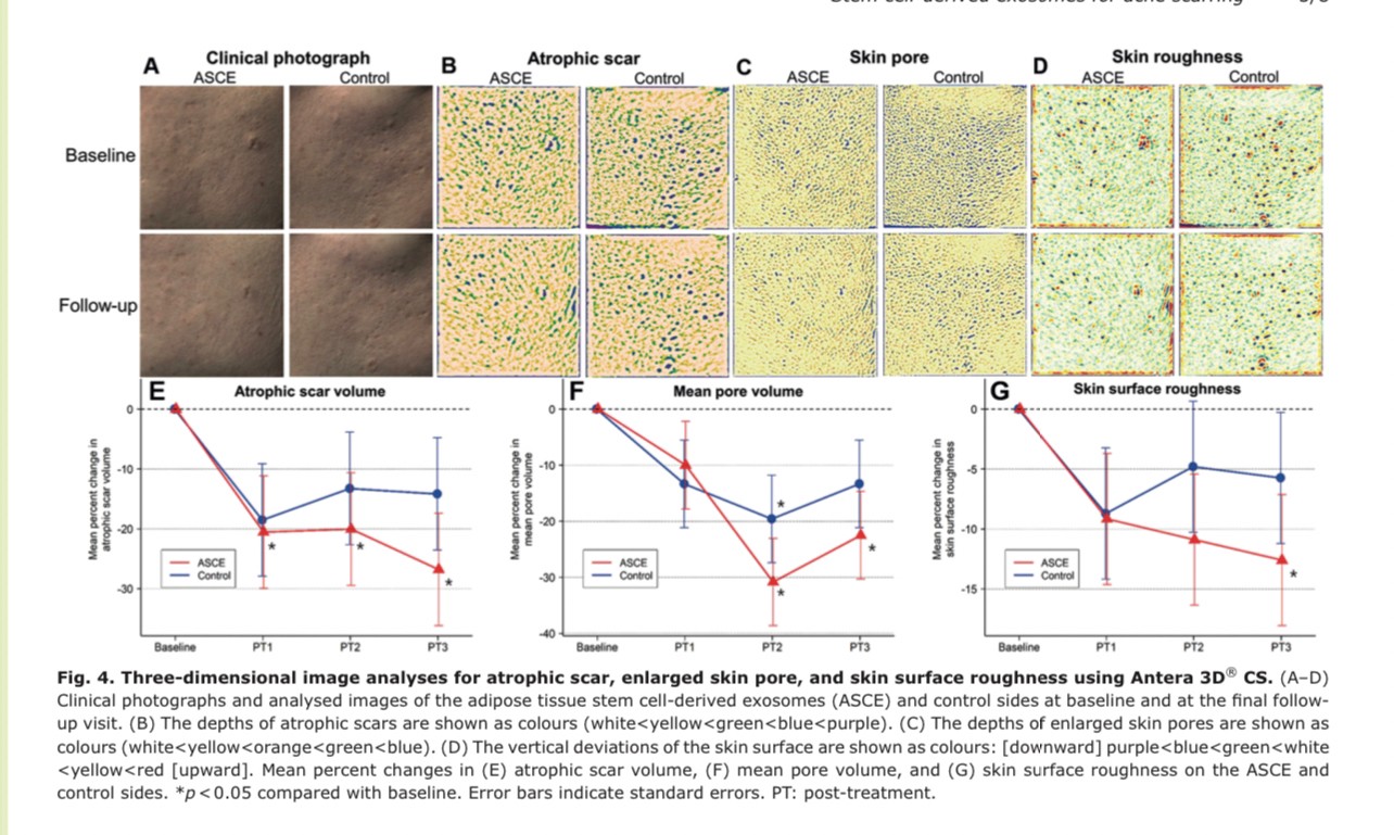
•การศึกษาจากประเทศเกาหลี โดยใช้การทา Human adipose tissue stem cell-derived exosome (ASCE) หลังการรักษาหลุมสิวด้วยการใช้ Fractional CO2 Laser เลเซอร์จำนวน 3 ครั้งห่างกัน 3 สัปดาห์ และตรวจติดตามประเมินผลที่หกสัปดาห์หลังการรักษาครั้งสุดท้าย
•โดยใบหน้าด้านหนึ่งจะได้รับการทา ASCE gel 1 ml หลังการรักษาด้วยเลเซอร์ทันที + และให้ทาวันละสองครั้งต่ออีก 2 วัน***
•พบว่าใบหน้าข้างที่ได้รับการใช้ exosome มีประสิทธิภาพในการรักษาหลุมสิวดีกว่ากลุ่มควบคุมในการตรวจติดตามครั้งสุดท้าย
•มีการหายของแผลลดรอยแดงหลังการรักษาและช่วยลด Downtime หลังการรักษา










กลไกที่ช่วยเสริมประสิทธิภาพในการรักษาหลุมสิวและลด Downtime โดยอธิบายได้จากงานวิจัยผลของ exosome ในการดูแลบาดแผล
เอ็กโซโซมที่ได้จากเซลล์ต้นกำเนิด Exosome derived from stem cells มีประโยชน์ในเกือบทุกขั้นตอนของการรักษาบาดแผล เช่น
•ควบคุมการตอบสนองของภูมิคุ้มกัน Control of immune response
•ยับยั้งการอักเสบ Inflammatory inhibition
•เพิ่มจำนวนเซลล์และการสร้างเส้นเลือดใหม่ Promote angiogenesis
•Promote เพิ่มการ epithelization
****ลดการก่อตัวของแผลเป็นในระหว่างกระบวนการสมานแผล reducing scar formation during wound healing process โดยสามารถช่วยลดการก่อตัวของแผลเป็นโดยกระตุ้นการเปลี่ยนแปลงในอัตราส่วนของ Collagen type III และ I เพิ่มการควบคุม MMP-1 และ MMP-9 และลด TiMP2 ด้วยกลไกเหล่านี้ exosomes ช่วยส่งเสริมการปิดของแผลและลดการเกิดแผลเป็นได้
แต่อย่างไรก็ตามการใช้ Exosome ในการรักษาหลุมสิวรวมถึงแผลเป็นต่างๆ ยังมีข้อจำกัดเนื่องจากยังมีการศึกษาไม่มากและมีความหลากหลายของการได้มาของ Exosome ด้วยครับดังนั้นต้องรอการศึกษาเพิ่มเติมต่อไปครับ









Adipose tissue stem cell-derived exosomes possess the critical properties of mesenchymal stem cells in the repair of organ injuries. Furthermore, adipose tissue stem cell-derived exosomes can avoid the risks of stem cell therapy because they are cell-free. A double-blind, randomized, first-in- human, clinical trial was conducted to evaluate the efficacy and safety of highly purified adipose tissue stem cell-derived exosomes as an adjuvant therapy after fractional CO2 laser application for acne scars. Application of adipose tissue stem cell-derived exosomes treatment yielded more favourable responses, a shorter recovery time, and fewer side- effects. The combined use of adipose tissue stem cell-derived exosomes with resurfacing devices could provide synergistic effects on the efficacy and safety of atrophic acne scar treatments.
Exosome can contribute to the wound healing process. They also have immunomodulatory and anti-inflammatory effects, while promoting the proliferation and stimulation of endothelial cells, keratinocytes and fibroblasts, inhibiting apopto- sis of injured cells, rejuvenating senescent cells, and enhancing angiogenesis. during the matrix remodeling, exosomes can help reduce scar formation by inducing changes in the ratios of collagen iii and collagen i, upregulating MMP- 1 and MMP-9, and reducing TiMP2. By these mechanisms, exosomes can accelerate wound closure and reduce scarring.
References อ้างอิง
Kwon HH et al Combination Treatment with Human Adipose Tissue Stem Cell-derived Exosomes and Fractional CO2 Laser for Acne Scars: A 12-week Prospective, Double-blind, Randomized, Split-face Study. Acta Derm Venereol. 2020 Nov 4;100(18):adv00310.
Bian D et al The application of mesenchymal stromal cells (MSCs) and their derivative exosome in skin wound healing: a comprehensive review. Stem Cell Res Ther. 2022 Jan 24;13(1):24.
Li C et al Application of ADSCs and their Exosomes in Scar Prevention. Stem Cell Rev Rep. 2022 Mar;18(3):952-967.
An Y et al Exosomes from adipose-derived stem cells and application to skin wound healing. Cell Prolif. 2021 Mar;54(3):e12993.
Vu NB et al Stem cell-derived exosomes for wound healing: current status and promising directions. Minerva Med. 2021 Jun;112(3):384-400.
Cr:หมอรุจชวนคุย
https://bit.ly/34q7h7o
https://bit.ly/3sdLLKY
https://bit.ly/3HbCNn6
https://youtu.be/Bba-LVnwvLc
https://youtu.be/6Xh2lUFinmQ
https://twitter.com/clinic_de/status/1644431293659385857? s=46&t=4qYp2uAwziMgaMmgVGnMyQ
https://twitter.com/clinic_de/status/1644398562158186501?s=46&t=4qYp2uAwziMgaMmgVGnMyQ
https://youtu.be/JeGIknTEf5Y
https://youtu.be/d9M5J5dtyCE
https://fb.watch/j1BVuHsjgF/
https://youtu.be/tq9xabMFOVM
...
คลิก!! จองสิทธิ์!! เพื่อรับข้อเสนอพิเศษ
(จำนวนจำกัด)

...
ปรึกษาคุณหมอหรือสอบถามเพิ่มเติมได้ที่
Tel : 063-959-4392 / 063-896-2514
Line: http://line.me/ti/p/@Demedclinic
Line: @Demedclinic
Wechat/Whatsapp: Demedclinic
IG: https://www.instagram.com/drsuparuj
www.facebook.com/drsuparuj
Youtube: https://bit.ly/3p20YLE
Blockdit: https://bit.ly/3d8vYr1
https://vt.tiktok.com/ZSJ141Mdf/
https://mobile.twitter.com/drruj1
www.demedclinic.com / www.demedhaircenter.com
1 เม.ย 2569